
We are glad to present this new section,
where for each new issue of the JFO, one of the journal’s
co-Editors-in-Chief will highlight their favorite paper.
This edition is courtesy of Dr. Rafael Rueda Hernández.
The selected paper was:
“Prealternate molt intensity and timing in six Nearctic-Neotropical migratory warblers” by Shae A. Turner, Christopher M. Tonra, Bryant C. Dossman, Mateen R. Shaikh, Ivy A. Ciaburri, Christina R. Robinson, Peter P. Marra, and Matthew W. Reudink (2025, Issue 4, JFO).
Rafael says:
This paper offers much-needed insight into an understudied yet critical stage of the avian annual cycle: the prealternate molt, which occurs before departure from the wintering grounds and, in some cases, extends into spring migration.

Using a standardized, patch-based “molt intensity” metric, the authors reveal clear species differences and seasonal shifts in molt effort, patterns that can only be quantified reliably through birds-in-hand sampling and sustained fieldwork.
The results allowed to detect age-specific variation within species. For example, first-cycle Black-and-white Warblers and American Redstarts showed greater molt intensity than older birds, consistent with the idea that younger individuals may require more feather renewal prior to migration and breeding.

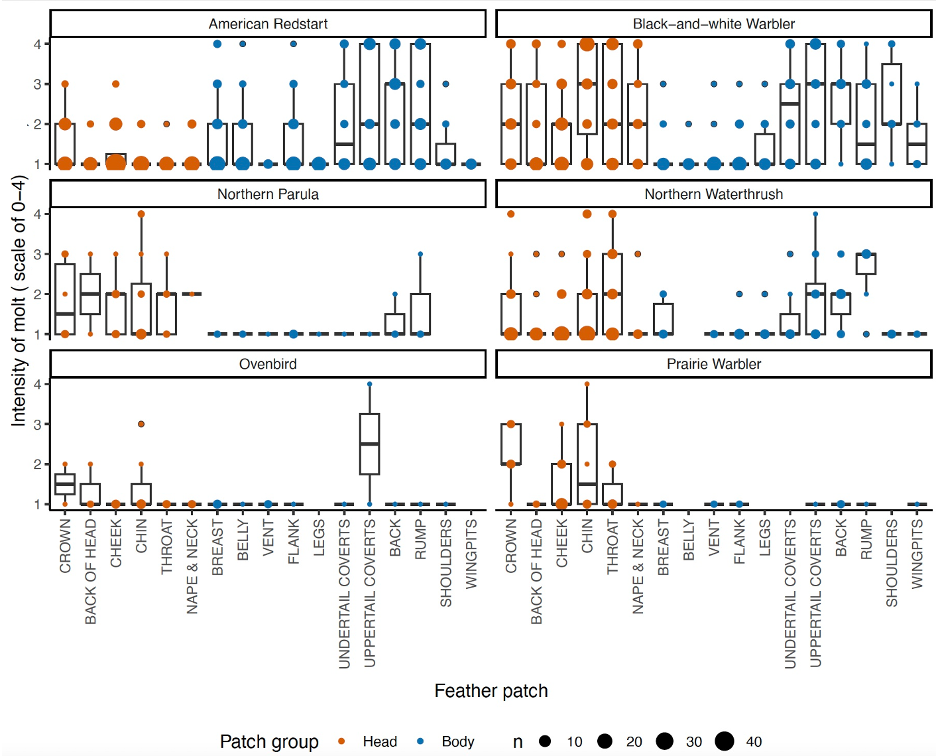
FIG. 2: The intensity of molt, on a scale of zero to four, per 17 feather patches for six species captured from 13 January through 18 April 2023, at Font Hill Nature Preserve, Jamaica. The size of the circles represents the number (n) of molting birds sampled that had the corresponding molt intensity score for each patch.

FIG. 3: Effects of Julian date and age on contour feather molt intensity, measured as a Combined Contour Molt Index (CCMI) on a scale of zero to four. The relationship between CCMI and Julian date is linear in Black-and-white Warblers, Mniotilta varia (A) and quadratic in American Redstarts, Setophaga ruticilla (B). Models include data from the first date we observed molt: 15 February for Black-and-white Warblers and 12 February for American Redstarts, through the end of the study period, 18 April 2023. The lines represent the predicted relationships between CCMI and Julian date for each age class (definitive-cycle in solid, first-cycle in dashed). The data points shown are the predicted values. The shaded areas represent the 95% confidence intervals of the prediction.
The results of this study were recently published in the Journal of Field Ornithology:
Turner, S. A., C. M. Tonra, B. C. Dossman, M. R. Shaikh, I. A. Ciaburri, C. R. Robinson, P. P. Marra, and M. W. Reudink. 2025. Prealternate molt intensity and timing in six Nearctic-Neotropical migratory warblers. Journal of Field Ornithology 96(4):1. https://doi.org/10.5751/JFO-00699-960401
